前言 2024年的白术尚是市场追捧的“珍宝”,2025年却沦为价贱如“草”的存在。自2023年起,白术价格上演了一轮惊心动魄的剧烈波动,上涨时势如破竹,下跌时迅猛决绝,其未来走势备受行业瞩目。以下为笔者对当前白术市场的观察与分析。
2024年白术种植户亩净收益高达3-4万元,丰厚利润极大点燃了市场种植热情。老种植户纷纷扩大种植规模,新投资者也踊跃入局,直接推动白术种子价格一度突破1000元。尽管2025年全国白术种植面积缺乏精准统计,坊间预估区间从15万亩至50万亩不等,但无论取何数值,以每亩400-500kg干货的产量计算,今年总产量都将远超10000-14000吨的年常规需求量,市场供应过剩已成定局。
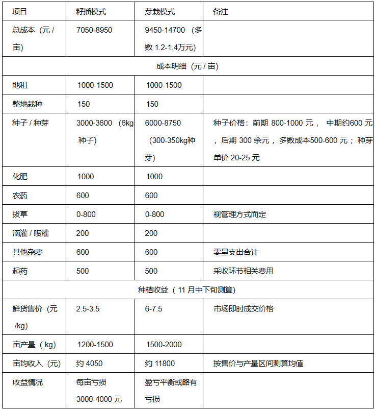
2025年白术种植成本居高不下,籽播与芽栽两种模式均面临盈利压力。 2025年白术产新呈现“早启迟收”特征,农历六月底便有二年生鲜货上市,当时售价约15元,是少有能够获利的种植户;而截至11月中下旬,仍有超半数一年生白术未采收,其鲜货价格已跌至2.5-3.5元,众多种植户因难以接受价差,迟迟不愿开挖。
库存方面,2025年产新前白术库存量有限,且现有干货成本多在80元以上,对当前低价市场影响甚微。加工户处境同样艰难,一年生鲜货价格从9月的6元左右持续下探至3元附近,及时加工销售仅能赚取微薄利润,若拖延则连加工成本都难以覆盖。随着干货上市量递增,市场走货愈发迟缓,加工户压力持续加剧。
需求端则表现疲软,制药企业用量大幅缩减,面对下行行情基本放弃储备计划;饮片厂也以销定采为主,整体采购量较往年显著下滑,供需失衡进一步加剧市场压力。
当前白术价格已处于低位,但究竟是否触及底部仍未可知。今年多款中药材品种深陷低价困境,投资者入场意愿低迷,用药单位也多持观望态度。对于从业者而言,与其被动等待,不如主动求变,在新周期中探索效率提升与差异化竞争之路。
危机背后往往孕育着机遇,白术行业正迎来格局重塑的关键期:其一,当前经营投入门槛降低,风险相对可控;其二,趁鲜加工、集中采购等政策红利,将助力专注加工的企业实现规模化发展;其三,长期投资结合经营思维,将降维打击小散加工户的生存空间。
回顾行业变迁,五年前老一辈经营者偏爱低调隐秘的幕后模式,而如今年轻人借助短视频等新媒体异军突起,已然改写过一次行业格局。当下,白术及众多中药材品种正迎来新一轮变革,三年之后,谁能成为引领行业的新势力?值得业界共同探讨与期待。
注:本文来自作者张致富投稿,文章观点仅代表作者的个人观点,不作为从商者投资的依据。
