一、引言
阿尔茨海默病也就是常说的老年痴呆,是目前非常常见的一种脑部退化疾病。随着病情加重,患者记忆力会逐渐衰退。目前的医学治疗手段大多只能暂时缓解症状,无法从根本上阻止疾病恶化。科学家们发现,在这种疾病的患者脑部,有一种名为TDP43的蛋白质会发生异常聚集。这种聚集会严重破坏脑细胞内部的线粒体,同时还会让细胞内部的垃圾清理系统彻底瘫痪。
2026年3月10日,遵义医科大学与赣南医科大学等机构的研究人员在《Frontiers in Aging Neuroscience》杂志上,发表了名为《Icaritin ameliorates mitochondrial dysfunction and autophagy impairment in cellular models of Alzheimer's disease》的论文。
简单来说:研究人员发现了一种名为淫羊藿素的天然提取物,它主要来源于传统中草药淫羊藿。这种物质能够直接作用于受损的神经细胞,有效阻止有害蛋白对细胞的持续破坏。它是一个极其出色的细胞修理工,不仅能把细胞内肿胀变形的线粒体修复成正常状态,还能让彻底瘫痪的细胞垃圾清理系统重新开始工作。淫羊藿素极大地提升了受损脑细胞的存活概率,显著减少了导致老年痴呆的有害物质产生,为治疗这种难以攻克的疾病提供了全新的思路。
顺便说一下,“抗衰新一线”曾经报道过上海中医药大学附属曙光医院等机构的一项研究,证实淫羊藿中的淫羊藿苷能通过多种方式调节骨骼代谢,既促进新骨生成、抑制骨头流失,又能减轻关节炎症、保护软骨,对骨质疏松、骨关节炎、类风湿关节炎、腰椎间盘突出、骨折等多种骨和关节疾病都有辅助治疗作用,而且安全性较高。感兴趣的读者可以点击阅读《传统中药淫羊藿,竟然是“骨骼保护神”:对骨质疏松、骨关节炎、类风湿性关节炎、腰椎间盘突出、骨折等都有辅助治疗作用》。
二、论文研究的主要内容和主要数据
1. 显著减少有害蛋白的分泌与堆积
研究人员在实验室里培育了一种特殊的神经细胞,人为地在这些细胞中产生大量会导致老年痴呆的有害蛋白。在未治疗时,受损细胞向外分泌的一种极其有害的淀粉样蛋白浓度一路狂飙到了约每毫升1500皮克。而在加入0.01至1微摩尔每升浓度的淫羊藿素治疗后,这一数值大幅下降到了每毫升1000皮克左右,降幅达到了约三分之一。同时,导致神经细胞损伤的另一种关键致病蛋白比例也从正常水平的3倍多,显著下降到了2倍左右。
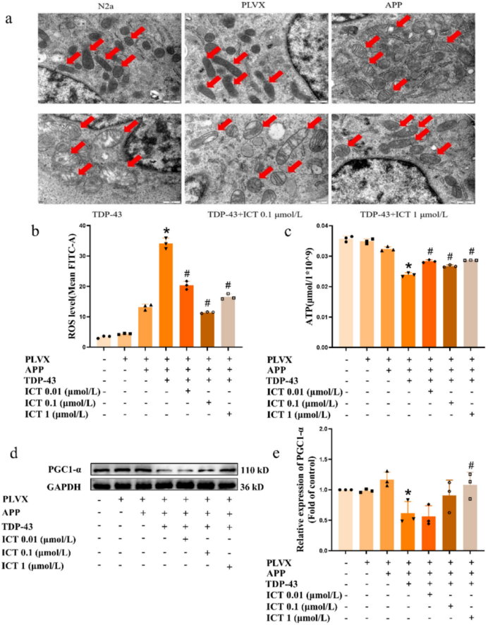
2. 修复受损的线粒体并大幅减少破坏分子
脑细胞的正常运转离不开充足的能量。通过流式细胞仪检测发现,受损细胞内有害的活性氧分子指标从正常水平的不到5,异常飙升到了35左右。加入淫羊藿素后,该破坏性指标迅速下降到了20左右,降幅超过40%。不仅如此,一种专门负责线粒体再生的关键蛋白原本被削弱到了只有正常水平的50%,在淫羊藿素的作用下,竟然奇迹般地恢复到了100%的健康水平。
3. 重新调控失衡的细胞垃圾清理系统
当细胞受损时,本应该启动一种自噬机制清理掉坏死的部分,但有害蛋白的疯狂堆积让细胞过度反应。实验数据显示,生病细胞内部负责发出垃圾清理信号的蛋白表达量异常飙升到了正常值的2.5倍以上。淫羊藿素成功把这些异常升高的清理信号压制回了正常水平以下,降至约正常的0.5倍。对于另一条控制细胞能量代谢的信号通道,原本被有害蛋白打压到只剩正常活性的50%,淫羊藿素成功将其活性重新拉升到了正常水平的1.5倍左右,有效减轻了神经细胞承受的过度压力。
4. 探明背后的直接结合原理
为了弄清楚淫羊藿素是如何发挥作用的,研究人员使用了计算机分子对接技术。模拟结果显示,淫羊藿素的分子结构能够巧妙且紧密地与致病蛋白结合在一起,它们之间的结合能量达到了负7.1千卡每摩尔。这种极强的牢固结合力,在分子层面完美解释了淫羊藿素能够有效遏制有害蛋白破坏行为的原因。
三、对普通人的启示
1. 保护细胞的能量代谢至关重要
疾病发生往往是从细胞内部微小的能量工厂罢工开始的。保持细胞能量系统和垃圾清理系统的健康运转是预防衰老和脑部疾病的关键。这就提示我们在生活中要尽量避免给体内细胞增加氧化压力的不良习惯,比如尽量避免长期熬夜和不健康饮食,努力保持规律的作息。
2. 彻底治愈记忆衰退的未来值得期待
现在的许多神经类药物多是治标不治本,这项深入到细胞分子层面的科学研究让我们看到了从根本上阻止疾病恶化的可能性。虽然该研究目前还在实验室细胞测试阶段,但这种能够多管齐下修复受损脑细胞的策略,无疑为广大受到记忆衰退困扰的老年群体带来了新的治愈希望。
3. 特别提示
文章中的淫羊藿素是淫羊藿的提取物,日常靠炖煮中药的话,有效量往往是不够的,并且我们建议服用都需要遵医嘱,不要自己随意服用!后续随着临床实验的开展,有望将这种提取物做成药品,造福广大患者。
