高尿酸血症(HUA)是一种由嘌呤代谢紊乱所引起的代谢性疾病,近年来在中国患病率已达15%,与糖尿病、高血压等共同构成严峻的公共健康问题。目前临床上常用的降尿酸药物,如别嘌醇、苯溴马隆等,虽能有效控制尿酸水平,却常伴随肝肾毒性等不良反应,限制其长期使用。
白蔹作为一味传统中药,早在《神农本草经》中就被记载具有“散结止痛、清热解毒”的功效,常用于治疗疮痈肿毒等症。现代药理学研究表明白蔹所含的槲皮素、豆甾醇等成分具有显著的抗炎与抗氧化活性,尤其对中医学中的“湿热痹症”——相当于现代医学中的痛风性关节炎——具有潜在治疗价值。然而,其确切的降尿酸分子机制仍有待阐明。
近日,来自中国科学院华南植物园的科学团队在国际期刊International Journal of Molecular Sciences上在线发表了一篇题为“Ampelopsis japonica Extract Exhibited Significant Uric Acid-Lowering Effect by Downregulating URAT1/GLUT9 and Alleviates Inflammation Through TLR4/NF-κB Pathway”的研究性论文。
该研究首次系统揭示,白蔹提取物(Ampelopsis japonica extract, AJE)通过三重协同机制有效缓解高尿酸血症:一方面抑制肝脏中的黄嘌呤氧化酶(XOD)活性,减少尿酸合成;另一方面下调肾脏尿酸重吸收转运蛋白URAT1与GLUT9的表达,促进尿酸排泄;同时阻断TLR4/NF-κB信号通路,显著减轻肾脏炎症损伤,展现出多靶点干预HUA及其肾损伤的潜力。
白蔹是葡萄科植物白蔹的干燥块根,主产于河南、湖北等地,春秋季采挖后经干燥加工而成。其主要功效为清热解毒、消痈散结、敛疮生肌,常用于治疗痈疽发背、疔疮、瘰疬、烧烫伤等病症,既能内服调理热毒,又能外用促进疮疡愈合,是中医外科常用药材之一。
首先,在成分分析层面,研究人员通过化学指纹分析鉴定出AJE中10种主要活性成分,包括β-谷甾醇、菠菜甾醇等甾体类成分,以及儿茶素、槲皮素等黄酮类化合物,为其后续药理活性提供了物质基础。网络药理学预测发现,AJE与高尿酸血症存在61个共同作用靶点,主要富集于TNF信号通路、Toll样受体通路等炎症与代谢相关通路,提示其具有多靶点治疗潜力。
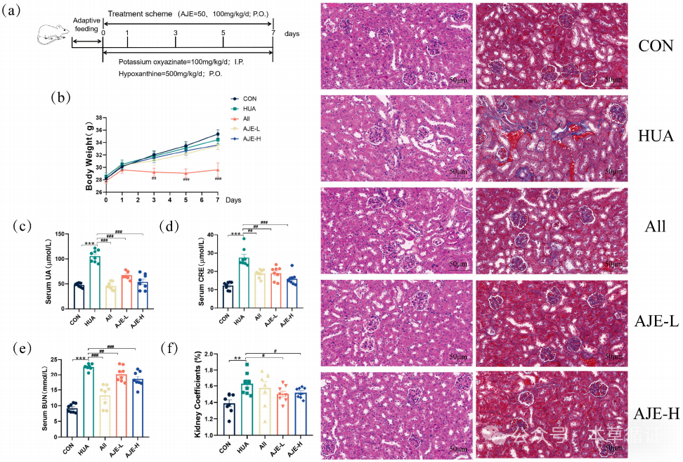
在动物模型中,AJE显著降低了高尿酸血症小鼠的血清尿酸、肌酐和尿素氮水平,改善肾脏系数,显示出降尿酸与肾脏保护双重效果。组织病理学进一步表明,AJE可减轻肾小球萎缩、肾小管空泡变性和管腔扩张,并减少胶原沉积,说明其对高尿酸所致肾纤维化和结构损伤具有修复作用。在炎症与氧化应激方面,AJE降低了肾脏中TNF-α、IL-1β、IL-6等炎症因子水平,同时下调活性氧和丙二醛含量,提高谷胱甘肽过氧化物酶和还原型谷胱甘肽活性,有效缓解肾脏炎症与氧化损伤。
深入机制研究表明,AJE在体外可剂量依赖性地抑制黄嘌呤氧化酶活性,IC50为37.72 µg/mL,动力学分析显示其为混合型抑制剂,以竞争性抑制为主。代谢组学分析通过多元统计模型识别出14个被AJE显著回调的代谢物,包括黄嘌呤、次黄嘌呤等,通路分析表明AJE主要干预精氨酸合成、嘌呤与嘧啶代谢、花生四烯酸代谢等关键途径,从而纠正高尿酸引发的代谢紊乱。
在信号通路层面,AJE抑制肾脏中TLR4/MyD88/NF-κB通路的激活,上调Nrf2/HO-1抗氧化通路,并抑制NLRP3炎症小体活化。此外,AJE还双向调控肾脏尿酸转运蛋白表达,下调重吸收蛋白URAT1与GLUT9,上调排泄蛋白ABCG2、OAT1与OCT2,从而协同促进尿酸排泄。
综上所述,白蔹提取物通过抑制尿酸生成、促进尿酸排泄、减轻肾脏炎症与氧化损伤等多重途径,展现出显著的治疗高尿酸血症及其肾并发症的潜力。这项研究不仅为中药白蔹的临床应用提供了科学依据,也为开发天然来源的降尿酸药物指明了新方向。
参考文献:
https://doi.org/10.3390/ijms26188999
