欢迎访问光前中药材种植养殖网!
24小时客服热线:
13956769187
电话热线:
0558-5589213
市场快讯
市场行情
市场分析
市场研究
种子行情
良种介绍
良种快讯
良种繁育
种植指南
栽培技术
套种模式
生产常识
科技快讯
科技成果
种养科技
中药科技
养殖指南
养殖技术
种养模式
政策法规
行业动态
经济观察
药用植物
药用动物
中 药 材
产品展示
耕种机器
灌溉设备
加工设备
收获机器
首页
野生药材
药材专家
种养视频
种养基地
供货信息
求购信息
代购代销
疑问解答
合作交流
医疗保健
单位介绍
化学除草
站内检索:
搜索
首页
>
药材种植
>
野生药材
野生药材
种植指南
栽培技术
套种模式
生产常识
野生药材
药材生产
市场行情
化学除草
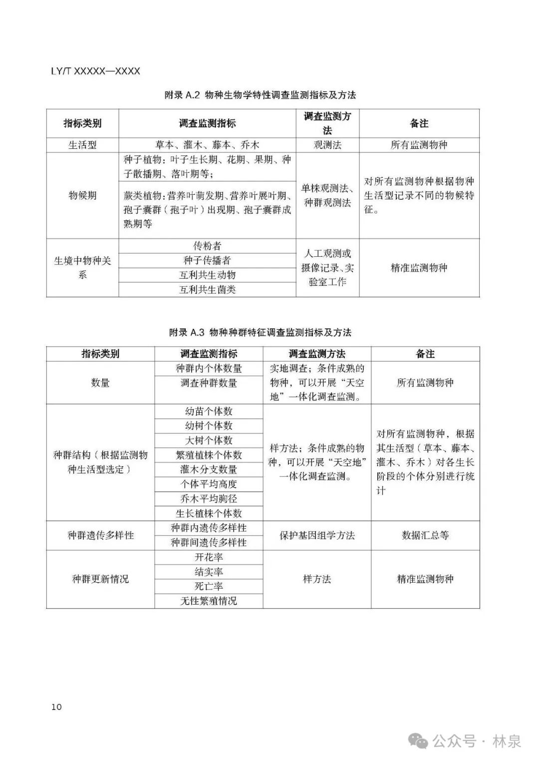
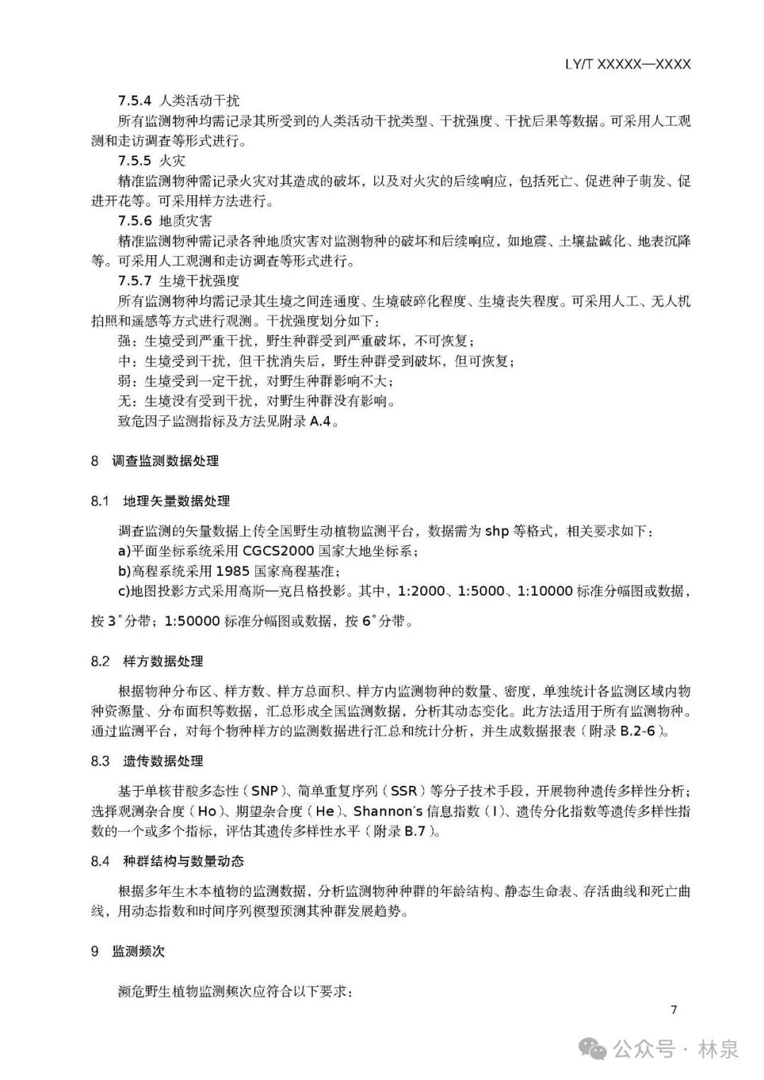
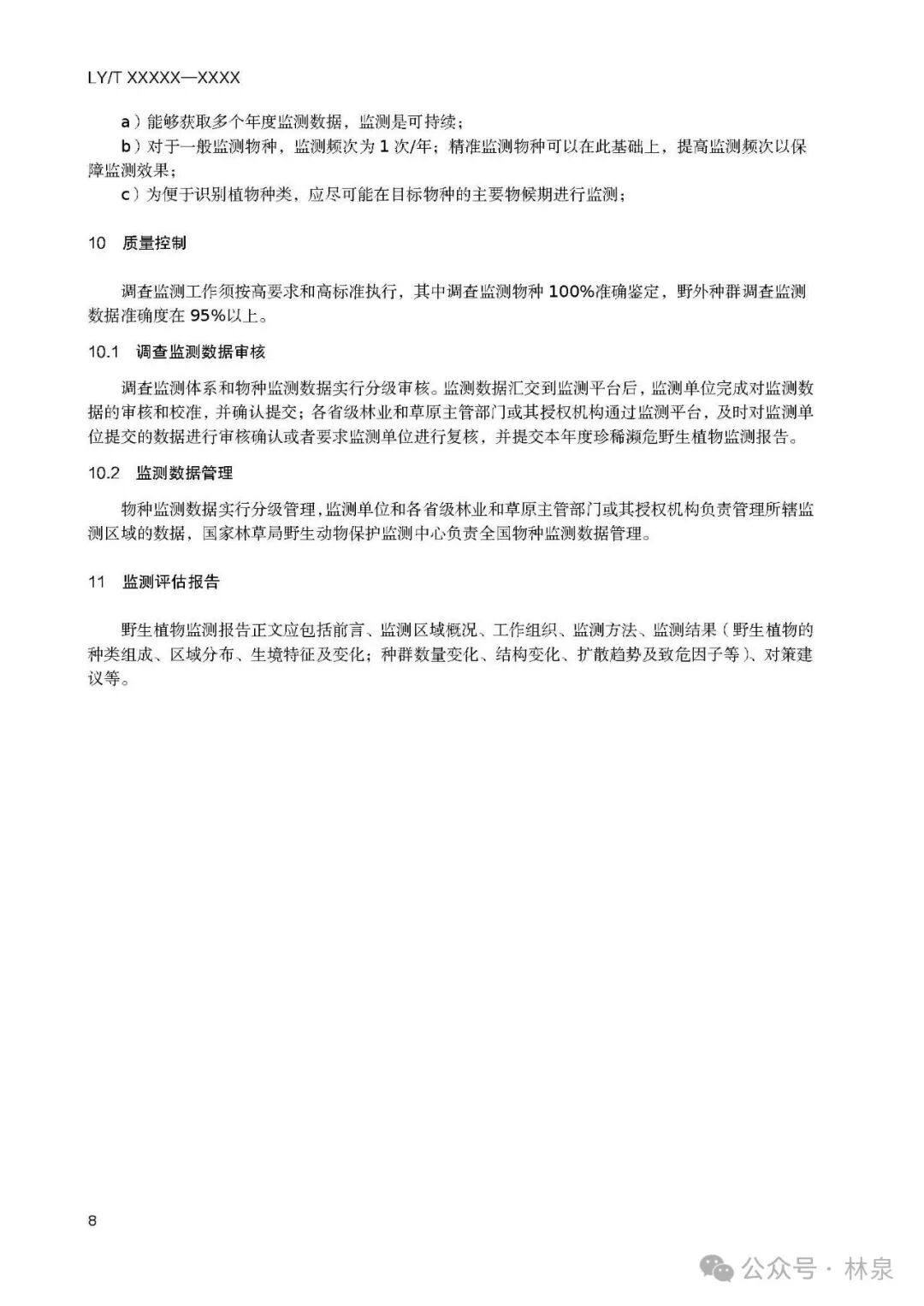
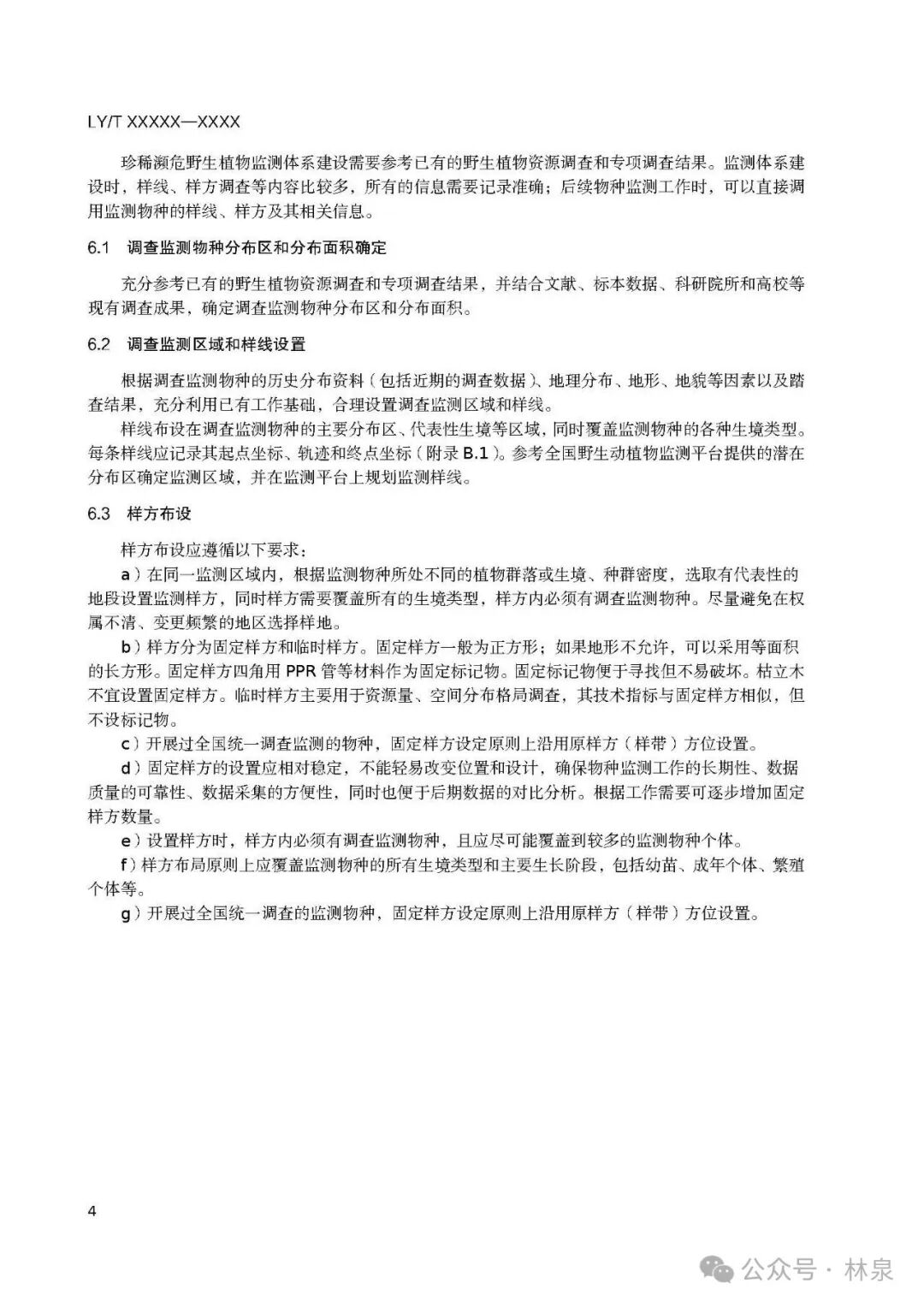
濒危野生植物及其生境调查监测规范
发布时间:2026-04-29 阅读:1125
学习
学习
林泉
2026年3月31日 20:41
广东
8人
在小说阅读器读本章
去阅读
在小说阅读器中沉浸阅读
上一篇:濒危药材人工繁育技术
下一篇:如何规范珍稀中药资源开发利用
推荐资讯
浙江地产品种概况(5.18)
浙江地产品种概况(5.18)
肝囊肿,一味中草药即可愈
洗心汤论治老年痴呆
最新资讯
民间绝招秘方(顽固中风后遗症 )
瞿麦茶治疗各类囊肿
李孔定治疗痛风的验方-祛风化浊汤
浙江地产品种概况(5.18)
母亲们的神奇秘方
肝囊肿,一味中草药即可愈
洗心汤论治老年痴呆
国医大师任继学,独创复健散(中风后遗症专用方)
秘方/偏方/验方选编(牙痛\耳鸣)
【周度胡椒市场】印度三周跌势未止,印尼汇率贬值中走强!市场底部到了还是继续探底?
公司简介
|
企业资质
|
企业荣誉
|
公司历程
|
人力资源
|
广告服务
|
联系我们
Copyright © 2008 - 2025 ZYCZZYZW.COM. 中国中药材种植养殖网 版权所有
皖ICP备17019034号